Overview
Automation is crucial for executing complex multi-step workflows with minimal reliance on human intervention. Its key objectives include simplifying processes, increasing operational efficiency, and reducing the likelihood of human error. By implementing automation, organizations can achieve faster turnaround times and greater workflow accuracy.
OnEnterprise is dedicated to providing comprehensive support for various automation solutions designed to facilitate the execution of multi-step processes. These solutions enable businesses to manage intricate workflows effectively, ensuring that tasks are completed seamlessly and resources are utilized optimally. The platform enables organizations to tailor automation strategies to their specific needs, ultimately enhancing productivity and facilitating smoother operations.
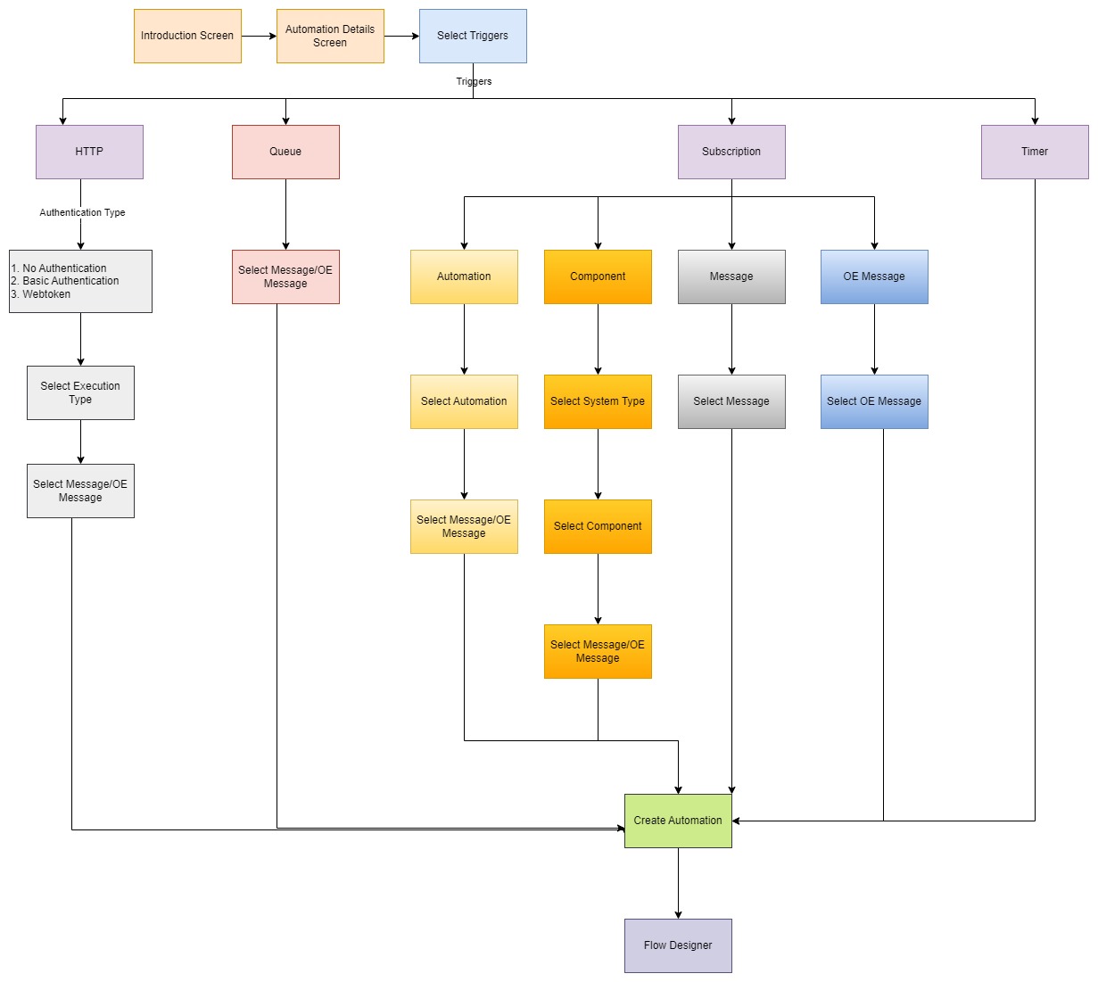
You need to create an automation to start using it. The Add button on the screen initiates a wizard that allows you to design your automation. The wizard includes multiple steps, and before creating the automation, let's understand the process via a flow diagram.
Step 1 - Start the Add Automation Wizard
- To access the Automation Designer module, click Design on the group menu, and then click Automation Designer.
- If you're a new user, you won't see any automation on your home page. Instead, you'll see a 'No Automation Yet' message and an Add Automation button.
- To add an automation, click this button or the Add button in the action area. This will initiate the Add Automation Wizard.

Step 2 - View Wizard Introduction
- Once the Add Automation wizard is initiated, a pop-up titled "Introduction" will appear.
- The screen provides an overview of the automation wizard, helping you understand what is ahead.
- Before adding details to the wizard, please get familiar with some standard icons and their usage.
- The screen is divided into two segments:
- Information Area:
- You can find detailed instructions and information for each step in the information area.
- Reading these before filling in the details on the screen is recommended to ensure accuracy.
- Additionally, there is an icon to collapse the information bar, which maximizes the content's working area.
- Click the icon to collapse the bar, and then click it again to return to normal.
- Content Area:
- The content area is where all actions must be performed on the screen.
- The screen title is located in the top left corner, under Current Step. Currently, it displays an Introduction.
- On the top right corner, you will find the Completed drop-down, which lists all the completed steps. Since you haven't completed any steps, "0" is displayed. Completed steps will be added to the drop-down as you progress through the wizard. To return to a previously completed step, select it from the drop-down menu.
- A Progress bar is placed below the screen title, which displays the wizard's progress status. The progress bar also indicates the total number of steps and the current step you are working on. For instance, if the total number of steps is six and you are on the first step, the progress bar will display 1/6.
- An image of the entire wizard process is displayed in the working area of the screen.
- A toggle button labeled "Show every time" is located at the bottom-right corner of the screen. Disabling the toggle button will prevent the Introduction screen from being displayed whenever you initiate the Add System Wizard. However, if you decide to enable the toggle button, you will be able to see the Introduction screen every time you start the Add System Wizard. This means that the Introduction screen will be skipped if you have disabled the "Show every time" button.

Step 3 - Define Automation Details
- In this step, you can customize your automation by entering a name of your choice.
- Fill in the following fields:
- ID:
- Please enter the automation ID of your choice in the designated field.
- The ID must consist of 16 characters, and this field is mandatory.
- The supported characters are:
- 1-0, a-z, A-Z,
- Name:
- Enter the name of the automation you would like to use in the designated field.
- The name must consist of at least two and no more than sixty characters.
- Only letters (upper and lower case), numbers, hyphens, and spaces are permitted in this field.
- Category:
- Choose the automation category from the drop-down, such as Big Data, CRM, HR, etc.
- Description:
- Describe your automation in this field.
- You can write a description of up to 500 characters, and letters, digits, and special characters are supported in this field.
- If you want to cancel the Add System Wizard at any point, click the Cancel button. This will cancel the wizard and take you to the system home screen.
- To return to the previous step, click the Previous Step button.
- Next Step:
- The Next Step button is disabled by default, but it becomes enabled once details are filled in each field.
- Click on the enabled Next Step button to continue.

Step 4 - View Triggers
In the realm of automation, a trigger is a crucial element that activates a specific set of actions or workflows in response to particular events or conditions. These triggers can be anything from receiving an email to reaching a specific date on the calendar or even a change in data within a system. Once the defined criterion is met, the system automatically executes the predetermined actions, eliminating the need for any manual effort.
- The automation will be initiated based on the trigger selected on this screen.
- The following triggers are supported for automation:
- HTTP Call: This trigger initiates your automation when it receives an HTTP request, making it perfect for webhooks or APIs that demand prompt action.
- Queue: Select this trigger to activate your automation when messages or tasks are added to a queue, allowing your workflow to respond to incoming data instantly.
- Subscriber: With this trigger, you can initiate your automation when a specific event occurs within a subscribed trigger, making it ideal for workflows that require a response to particular changes or actions.
- Timer: Select this trigger if you prefer your automation to run on a preset schedule—at regular intervals or at designated times—helping you manage routine tasks effortlessly.
- You can select any of the triggers on the screen, but only one can be selected at a time. The trigger chosen will be highlighted.

Step 5 - Select HTTP Call Trigger
An HTTP Call Trigger initiates an HTTP request—utilizing methods like GET, POST, PUT, or DELETE—when a specific event or condition occurs. This feature is commonly employed to send or receive data between systems using webhooks, APIs, automation workflows, and cloud integrations. The trigger sends an HTTP request to a designated URL, which could refer to an API endpoint, webhook, or external system.
- In this step, the HTTP call is selected as the trigger. Upon selection, the band is highlighted, and the Next Step button is enabled.
- Click on the Next Step button.
5.1 Select No Authentication
- Once you have chosen your HTTP Call trigger, you need to select the authentication type of your automation. We support the following authentications:
- Basic Authentication
- No Authentication
- WebToken
- No Authentication allows unrestricted access to your automation without any security measures. This setting is appropriate when security is not a concern. However, exercise caution, as it may leave your automation vulnerable to unauthorized access.
- Click on the No Authentication band. Upon selection, the band is highlighted, and the Next Step button is enabled.
- Click on the Next Step button.
5.1.1 Select Execution Type
- Once you have chosen the authentication type, you need to select the execution type of your automation. We support the following execution types:
- Asynchronous Execution: Selecting this option enables the automation process to begin and run independently of other tasks. This capability ensures it operates in the background, allowing you to work on different activities simultaneously. Asynchronous execution is particularly advantageous when juggling multiple tasks or when the automation process requires a longer time to finish.
- Synchronous Execution: Choosing this option means the automation process will proceed linearly. Your automation task will delay further actions until it has finished. This method is best suited for scenarios where the sequence of operations is crucial or when immediate results are required before proceeding.
- In this step, you can choose any of the execution types by clicking on the respective band. Upon selection, the band is highlighted, and the Next Step button is enabled.
- Click on the Next Step button.

5.1.2 Select Message
- In this step, you’ll choose the message type to show during the automation process. On the screen, there are two sections labeled 'Message' and 'OE Message':
- Message (system's message): The messages come from the participating systems and may vary from one system to another.
- OE Message: These messages are provided by OneEnterprise.
- Click any section to expand and view the message list. Each section features a different set of messages.
- Please note that you can select only one message, either from the Message or the OE Message.
- Click on the Next Step button.
- Click on the Message band to expand the section. The expanded section will display the list of messages from the participating systems.
- Once you click on any of the messages, the selected message gets highlighted.
- Please note that you can select only one message, either from the Message or the OE Message.
- In the Message section, you can also create your customer message.
- At the top of the section, there is an empty band featuring a plus icon for creating the customer message.
- Type your message in the text field and click the Save button.
- The custom message will be saved and added to the list.
- The newly created message is automatically selected and highlighted.
5.1.3 Creating Automation
- After you complete all the steps in the wizard, the screen below will appear, displaying a message and animation.
- This signifies that your automation is being generated.
- You don’t need to take any action on this screen.
- After creating the automation, a confirmation message will appear on your screen.
- You can now close the screen.
- Once closed, you will be directed to the interface where you can view the flow of your automation.

5.2 Select Basic Authentication
- Once you have chosen your trigger, select the authentication type for your automation. We support the following authentications:
- Basic Authentication
- No Authentication
- WebToken
- Basic Authentication requires a username and password for access. This straightforward authentication technique enhances security by validating user credentials before granting access to the automation. To avoid unauthorized access, always keep your username and password private.
- Click on the Basic Authentication band. Upon selection, the band is highlighted, and the Next Step button is enabled.
- Click on the Next Step button.
5.2.1 Select Execution Type
- Once you have chosen the authentication type, you need to select the execution type of your automation. We support the following execution types:
- Asynchronous Execution: Selecting this option enables the automation process to begin and run independently of other tasks. This capability ensures it operates in the background, allowing you to work on different activities simultaneously. Asynchronous execution is particularly advantageous when juggling multiple tasks or when the automation process requires a longer time to finish.
- Synchronous Execution: Choosing this option means the automation process will proceed linearly. Your automation task will delay further actions until it has finished. This method is best suited for scenarios where the sequence of operations is crucial or when immediate results are required before proceeding.
- In this step, you can choose any of the execution types by clicking on the respective band. Upon selection, the band is highlighted, and the Next Step button is enabled.
- Click on the Next Step button.

5.2.2 Select Message
- In this step, you’ll choose the message type to show during the automation process. On the screen, there are two sections labeled 'Message' and 'OE Message':
- Message (system's message): The messages are from the participating systems. These messages may vary from system to system.
- OE Message: These messages are provided by the OneEnterprise.
- Click any section to expand and view the message list. Each section features a different set of messages.
- Please note that you can select only one message, either from the Message or the OE Message.
- Click on the Next Step button.
- Click on the Message band to expand the section. The expanded section will display the list of messages from the participating systems.
- Once you click on any of the messages, the selected message gets highlighted.
- Please note that you can select only one message, either from the Message or the OE Message.
- In the Message section, you can also create your customer message.
- At the top of the section, there is an empty band featuring a plus icon for creating the customer message.
- Type your message in the text field and click the Save button.
- The custom message will be saved and added to the list.
- The newly created message is automatically selected and highlighted.
5.2.3 Creating Automation
- After you complete all the steps in the wizard, the screen below will appear, displaying a message and animation.
- This signifies that your automation is being generated.
- You don’t need to take any action on this screen.
- After creating the automation, a confirmation message will appear on your screen.
- You can now close the screen.
- Once closed, you will be directed to the interface where you can view the flow of your automation.
5.3 Select WebToken Authentication
- Once you have chosen your trigger, select the authentication type for your automation. We support the following authentications:
- Basic Authentication
- No Authentication
- WebToken
- WebToken authentication uses a web token to verify users. It offers greater security than basic authentication by generating a token that allows access for a designated duration. It is effective for secure communication and session management.
- Click on the WebToken band. Upon selection, the band is highlighted, and the Next Step button is enabled.
- Click on the Next Step button.
5.3.2 Select Execution Type
- Once you have chosen the authentication type, you need to select the execution type of your automation. We support the following execution types:
- Asynchronous Execution: Selecting this option enables the automation process to begin and run independently of other tasks. This capability ensures it operates in the background, allowing you to work on different activities simultaneously. Asynchronous execution is particularly advantageous when juggling multiple tasks or when the automation process requires a longer time to finish.
- Synchronous Execution: Choosing this option means the automation process will proceed linearly. Your automation task will delay further actions until it has finished. This method is best suited for scenarios where the sequence of operations is crucial or when immediate results are required before proceeding.
- In this step, you can choose any of the execution types by clicking on the respective band. Upon selection, the band is highlighted, and the Next Step button is enabled.
- Click on the Next Step button.

5.3.3 Select Message
- In this step, you’ll choose the message type to show during the automation process. On the screen, there are two sections labeled 'Message' and 'OE Message':
- Message (system's message): The messages are from the participating systems. These messages may vary from system to system.
- OE Message: These messages are provided by the OneEnterprise.
- Click any section to expand and view the message list. Each section features a different set of messages.
- Please note that you can select only one message, either from the Message or the OE Message.
- Click on the Next Step button.
- Click on the Message band to expand the section. The expanded section will display the list of messages from the participating systems.
- Once you click on any of the messages, the selected message gets highlighted.
- Please note that you can select only one message, either from the Message or the OE Message.
- In the Message section, you can also create your customer message.
- At the top of the section, there is an empty band featuring a plus icon for creating the customer message.
- Type your message in the text field and click the Save button.
- The custom message will be saved and added to the list.
- The newly created message is automatically selected and highlighted.
5.3.4 Creating Automation
- After you complete all the steps in the wizard, the screen below will appear, displaying a message and animation.
- This signifies that your automation is being generated.
- You don’t need to take any action on this screen.
- After creating the automation, a confirmation message will appear on your screen.
- You can now close the screen.
- Once closed, you will be directed to the interface where you can view the flow of your automation.
Step 6 - Select Queue Trigger
A Queue Trigger activates an automated process when a new message is inserted into a queue. It is widely utilized in asynchronous processing, event-driven architectures, and task management systems to effectively manage workloads. When a message, like a task, request, or data, is added to the message queue, the automation identifies the new message, causing the trigger to activate and begin processing according to the established automation:
- Select this trigger to activate your automation when messages or tasks are added to a queue, allowing your workflow to respond to incoming data instantly.
- Click on the Queue band to select Queue as a trigger. Upon selection, the band is highlighted, and the Next Step button is enabled.
- Click on the Next Step button.

6.1 Select Message
- In this step, you’ll choose the message type to show during the automation process. On the screen, there are two sections labeled 'Message' and 'OE Message':
- Message (system's message): The messages are from the participating systems. These messages may vary from system to system.
- OE Message: These messages are provided by the OneEnterprise.
- Click any section to expand and view the message list. Each section features a different set of messages.
- Please note that you can select only one message, either from the Message or the OE Message.
- Click on the Next Step button.
- Click on the Message band to expand the section. The expanded section will display the list of messages from the participating systems.
- Once you click on any of the messages, the selected message gets highlighted.
- Please note that you can select only one message, either from the Message or the OE Message.
- In the Message section, you can also create your customer message.
- At the top of the section, there is an empty band featuring a plus icon for creating the customer message.
- Type your message in the text field and click the Save button.
- The custom message will be saved and added to the list.
- The newly created message is automatically selected and highlighted.
6.2 Creating Automation
- After you complete all the steps in the wizard, the screen below will appear, displaying a message and animation.
- This signifies that your automation is being generated.
- You don’t need to take any action on this screen.
- After creating the automation, a confirmation message will appear on your screen.
- You can now close the screen.
- Once closed, you will be directed to the interface where you can view the flow of your automation.
Step 7 - Select Subscriber Trigger
A subscription trigger initiates a new process instance or connects to an existing one at a specific step in the process. You set up a corresponding receive step to handle a message or signal from outside the process. This feature is crucial for launching an automated workflow whenever a user subscribes to or unsubscribes from a particular list. On your screen, you will see a list of subscriber triggers that include:
- Automation: This trigger enables you to link another existing automation to the current one.
- Component: This option enables you to trigger specific elements of your workflow based on subscription changes, facilitating more granular control over your processes.
- Message: This trigger allows you to send predefined messages automatically when a user subscribes or unsubscribes, enhancing engagement and communication.
- OE Message: This option is tailored for sending out operational messages related to user subscriptions, ensuring that essential updates are communicated effectively.
- You can select any of the subscriber triggers on the screen, but only one can be selected at a time. The trigger chosen will be highlighted.
- Click on the Next Step button.
7.1 Select Automation
Once you have selected Automation, in this step, you will choose the subscription triggers that initiate your automation process.
With this trigger, you can start your automation when a specific event occurs within a subscribed trigger, making it ideal for workflows that need to react to specific changes or actions:
- Select this trigger to activate your automation when messages or tasks are added to a queue, allowing your workflow to respond to incoming data instantly.
- Click on the Queue band to select Queue as a trigger. Upon selection, the band is highlighted, and the Next Step button is enabled.
- Click on the Next Step button.
7.1.1 Choose Automation

7.1.2 Select Message
- In this step, you’ll choose the message type to show during the automation process. On the screen, there are two sections labeled 'Message' and 'OE Message':
- Message (system's message): The messages are from the participating systems. These messages may vary from system to system.
- OE Message: These messages are provided by the OneEnterprise.
- Click any section to expand and view the message list. Each section features a different set of messages.
- Please note that you can select only one message, either from the Message or the OE Message.
- Click on the Next Step button.
- Click on the Message band to expand the section. The expanded section will display the list of messages from the participating systems.
- Once you click on any of the messages, the selected message gets highlighted.
- Please remember that you can choose only one message, either from the Message or from the OE Message.
- In the Message section, you can also create your customer message.
- At the top of the section, there is an empty band featuring a plus icon for creating the customer message.
- Type your message in the text field and click the Save button.
- The custom message will be saved and added to the list.
- The newly created message is automatically selected and highlighted.
7.1.3 Creating Automation
- After you complete all the steps in the wizard, the screen below will appear, displaying a message and animation.
- This signifies that your automation is being generated.
- You don’t need to take any action on this screen.
- After creating the automation, a confirmation message will appear on your screen.
- You can now close the screen.
- Once closed, you will be directed to the interface where you can view the flow of your automation.
7.2 Select Component
7.2.1 Select System Type
7.2.2 Select Component

7.2.3 Select Message
- In this step, you’ll choose the message type to show during the automation process. On the screen, there are two sections labeled 'Message' and 'OE Message':
- Message (systems's message): The messages are from the participating systems. These messages may vary from system to system.
- OE Message: These message are provided by the OneEnterprise.
- Click any section to expand and view the message list. Each section features a different set of messages.
- Please remember that you can choose only one message, either from the Message or from OE Message.
- Click on the Next Step button.
- Click on the Message band to expand the section. The expanded section will display the list of messages from the participating systems.
- Once you click on any of the messages, the selected message gets highlighted.
- Please note that you can select only one message, either from the Message or the OE Message.
- In the Message section, you can also create your customer message.
- At the top of the section, there is an empty band featuring a plus icon for creating the customer message.
- Type your message in the text field and click the Save button.
- The custom message will be saved and added to the list.
- The newly created message is automatically selected and highlighted.
7.2.4 Creating Automation
- After you complete all the steps in the wizard, the screen below will appear, displaying a message and animation.
- This signifies that your automation is being generated.
- You don’t need to take any action on this screen.
- After creating the automation, a confirmation message will appear on your screen.
- You can now close the screen.
- Once closed, you will be directed to the interface where you can view your automation's flow.
7.3 Select Message

7.3.1 Select Message
- In this step, you’ll choose the systems's message. The messages are from the participating systems. These messages may vary from system to system.
- A list of the messages are displayed on the screen.
- Please remember that you can choose only one message from the list.
- You also allowed to create your own custom message.
- Once you click on any of the message, the selected message gets highlighted.
- At the top of the section, there is an empty band featuring a plus icon for creating the custom message.
- Type your message in the text field and click the Save button.
- The custom message will be saved and added to the list.
- The newly created message is automatically selected and highlighted.
7.3.2 Creating Automation
- After you complete all the steps in the wizard, the screen below will appear, displaying a message and animation.
- This signifies that your automation is being generated.
- You don’t need to take any action on this screen.
- After creating the automation, a confirmation message will appear on your screen.
- You can now close the screen.
- Once closed, you will be directed to the interface where you can view the flow of your automation.
7.4 Select OE Message
7.4.1 Select OE Message
- In this step, you’ll choose the message provided by the OneEnterprise.
- A list of messages is provided on the screen.
- To select the message, click on any of the message bands.
- Once you click on any of the messages, the selected message gets highlighted.
- Please remember that you can choose only one message.
- Click on the Next Step button.
7.4.2 Creating Automation
- After you complete all the steps in the wizard, the screen below will appear, displaying a message and animation.
- This signifies that your automation is being generated.
- You don’t need to take any action on this screen.
- After creating the automation, a confirmation message will appear on your screen.
- You can now close the screen.
- Once closed, you will be directed to the interface where you can view the flow of your automation.
Step 8 - Select Timer Trigger
- In this step, you can select the trigger for your automation.